共计 530 个字符,预计需要花费 2 分钟才能阅读完成。

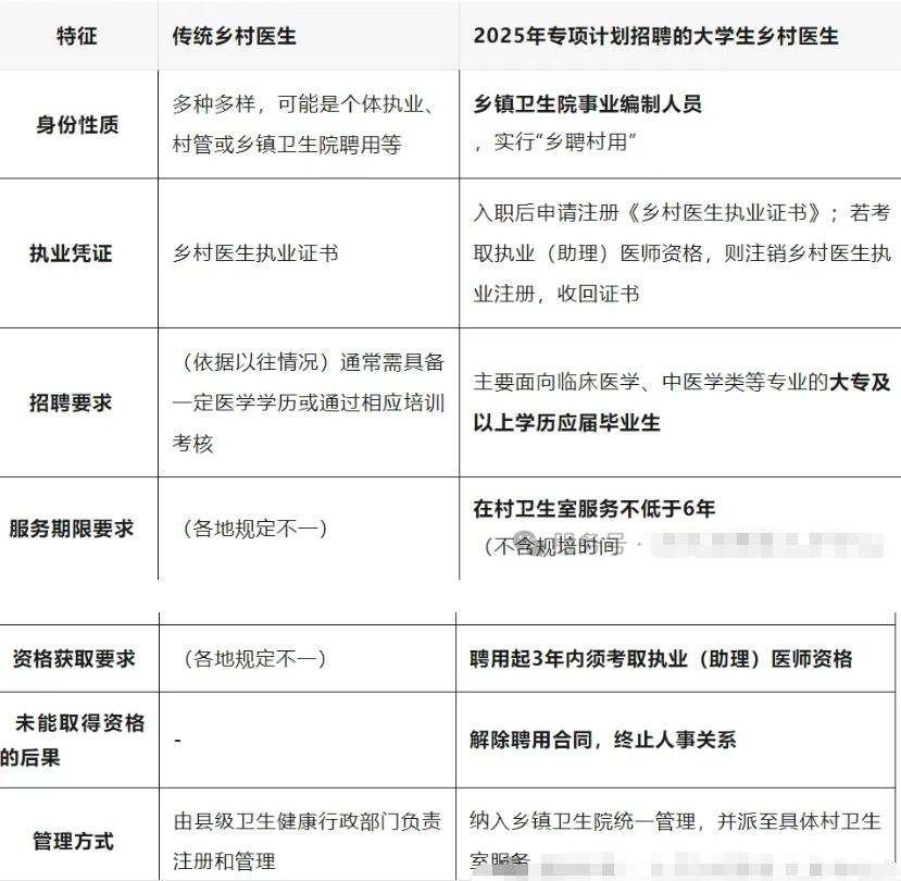
下面是一个表格,让你快速了解乡村医生身份规定的核心内容

01如何申请乡村医生执业注册
如果你想申请成为乡村医生,通常需要向 县级人民政府卫生行政主管部门 申请执业注册。需要的材料可能包括:
《乡村医生执业注册申请审核表》
村医疗机构出具的拟聘用证明
申请人身份证
申请人学历证明
二级及以上医院出具的申请人 6 个月内健康体检合格证明
近期免冠照片
其他可能需要的培训合格证明等
具体的 办理时限、办理地点和流程,各地会有所不同,例如有的地方承诺 1 个工作日办结,有的地方法定时限是 30 个工作日。你需要咨询当地卫生健康行政部门获取最准确的信息。
重要提醒
规定具有地域性 :上述提到的“大学生乡村医生专项计划”和“事业编制”身份, 并非所有地区同时实行,具体要以你所在地区的实际政策为准。
关注官方信息 :各地的招聘计划和具体政策会通过 当地的人力资源和社会保障局门户网站、卫生健康委员会门户网站 等官方渠道发布。如果你想了解自己所在地的具体情况,一定要密切关注这些官方来源的最新消息。
传统村医仍存在:目前仍然有大量通过传统方式执业的乡村医生,他们的身份和管理办法可能仍依据《乡村医生从业管理条例》等相关法规执行。
希望这些信息能帮助你更好地了解 2025 年关于乡村医生身份的规定。
正文完
